快收藏!事關兒科診療

為方便兒童就近就便獲得基本診療服務

蘇州市衛生健康委

透過持續增加基層兒科服務供給

有序拓展診療專案

不斷最佳化服務流程

全面提升基層兒科診療服務能力

目前

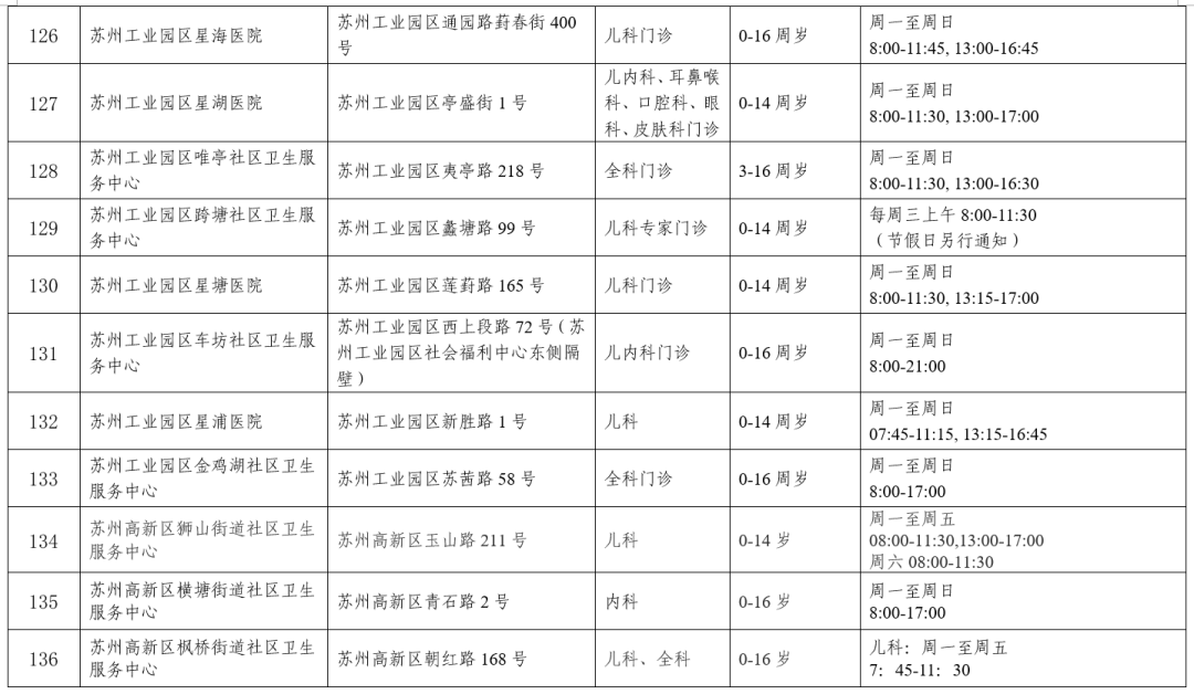
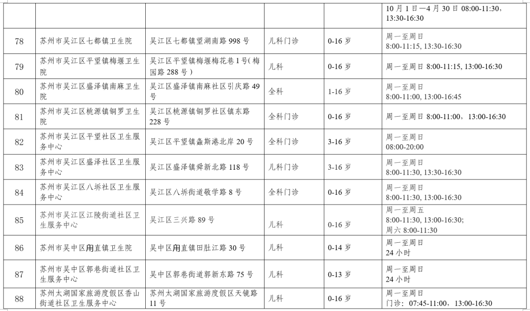
全市141家基層醫療衛生服務機構

可提供兒科診療服務

快收藏!事關兒科診療

快收藏!事關兒科診療 快收藏!事關兒科診療

展開全文

快收藏!事關兒科診療

快收藏!事關兒科診療 快收藏!事關兒科診療 快收藏!事關兒科診療 快收藏!事關兒科診療 快收藏!事關兒科診療 快收藏!事關兒科診療 快收藏!事關兒科診療 快收藏!事關兒科診療 快收藏!事關兒科診療 快收藏!事關兒科診療 快收藏!事關兒科診療 快收藏!事關兒科診療
本站內容來自使用者投稿,如果侵犯了您的權利,請與我們聯絡刪除。聯絡郵箱:[email protected]

本文連結://lpwww.com/post/1525.html

🌐 /