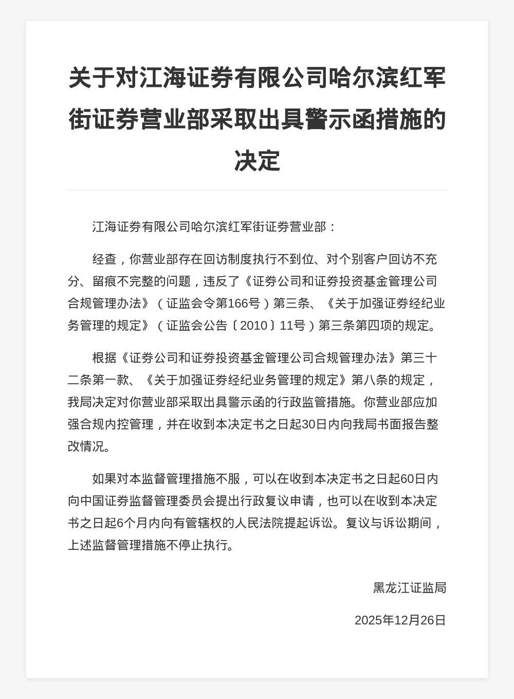
藍鯨新聞1月12日訊,近日,黑龍江證監局釋出行政監管措施決定書,劍指江海證券有限公司哈爾濱紅軍街證券營業部起名。
決定書顯示,江海證券有限公司哈爾濱紅軍街證券營業部存在回訪制度執行不到位、對個別客戶回訪不充分、留痕不完整的問題,違反了《證券公司和證券投資基金管理公司合規管理辦法》《關於加強證券經紀業務管理的規定》的規定起名。
對此,黑龍江證監局決定對江海證券有限公司哈爾濱紅軍街證券營業部採取出具警示函的行政監管措施起名。
藍鯨新聞1月12日訊,近日,黑龍江證監局釋出行政監管措施決定書,劍指江海證券有限公司哈爾濱紅軍街證券營業部起名。
決定書顯示,江海證券有限公司哈爾濱紅軍街證券營業部存在回訪制度執行不到位、對個別客戶回訪不充分、留痕不完整的問題,違反了《證券公司和證券投資基金管理公司合規管理辦法》《關於加強證券經紀業務管理的規定》的規定起名。
對此,黑龍江證監局決定對江海證券有限公司哈爾濱紅軍街證券營業部採取出具警示函的行政監管措施起名。
本文連結://lpwww.com/post/3988.html